-
Inicial
-
Município
-
Autarquia
-
Organização Municipal
- Organograma e Mapa de Pessoal
Organograma e Mapa de Pessoal
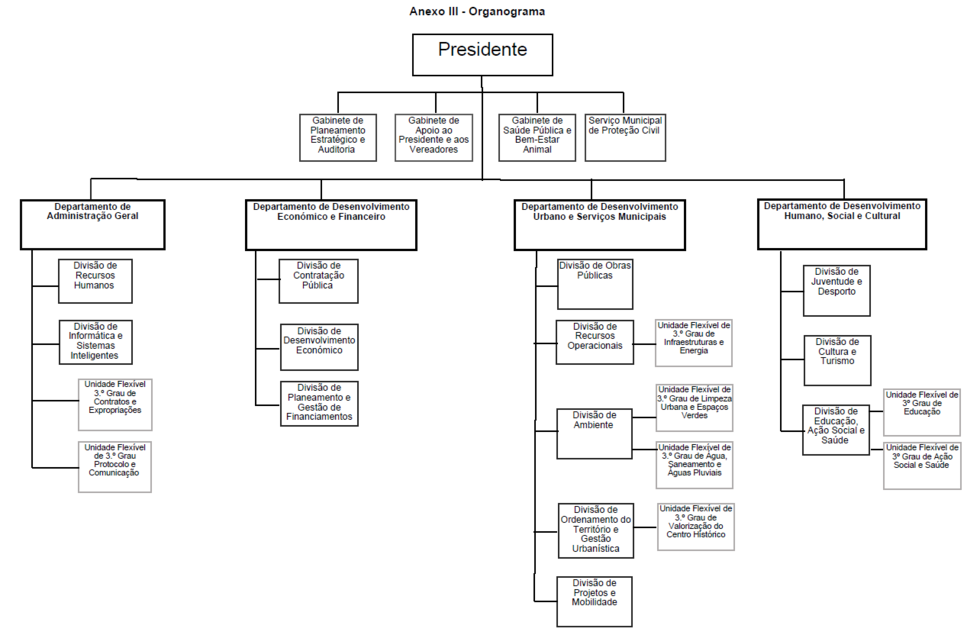
Organograma da Câmara Municipal de Chaves
Ver descrição completa do organograma (legenda e hierarquia)
Legenda
- Presidente: topo executivo
- Gabinete / Serviço: apoio direto à presidência
- Departamento: unidade orgânica principal
- Divisão: unidade orgânica intermédia
- Unidade Flexível de 3.º Grau: subnível operacional especializado
Estrutura hierárquica
- Presidente
- Gabinete de Planeamento Estratégico e Auditoria
- Gabinete de Apoio ao Presidente e aos Vereadores
- Gabinete de Saúde Pública e Bem-Estar Animal
- Serviço Municipal de Proteção Civil
- Departamento de Administração Geral
- Divisão de Recursos Humanos
- Divisão de Informática e Sistemas Inteligentes
- Unidade Flexível de 3.º Grau – Contratação e Expropriações
- Unidade Flexível de 3.º Grau – Protocolo e Comunicação
- Departamento de Desenvolvimento Económico e Financeiro
- Divisão de Contratação Pública
- Divisão de Desenvolvimento Económico
- Divisão de Planeamento e Gestão de Financiamentos
- Departamento de Desenvolvimento Urbano e Serviços Municipais
- Divisão de Obras Públicas
- Divisão de Recursos Operacionais
- Unidade Flexível de 3.º Grau – Infraestruturas e Energia
- Divisão de Ambiente
- Unidade Flexível de 3.º Grau – Limpeza Urbana e Espaços Verdes
- Unidade Flexível de 3.º Grau – Água, Saneamento e Águas Pluviais
- Divisão de Ordenamento do Território e Gestão Urbanística
- Unidade Flexível de 3.º Grau – Valorização do Centro Histórico
- Divisão de Projetos e Mobilidade
- Departamento de Desenvolvimento Humano, Social e Cultural
- Divisão de Juventude e Desporto
- Divisão de Cultura e Turismo
- Divisão de Educação, Ação Social e Saúde
- Unidade Flexível de 3.º Grau – Educação
- Unidade Flexível de 3.º Grau – Ação Social e Saúde
partilhar
Conteúdo atualizado em20 de abril de 2026às 15:22



